Project type: Service Design
Project year: 2024
Project role: No defined role
Client: School project
Note: Some images might involve Swedish text. All descriptions, explanations, and case study content below are provided in English.

- SWOT analysis
- Customer journey mapping
- Persona analysis
- Service blueprinting
- Service ecosystem mapping
- Ideation & concept development
- Figma
- Miro
This project was part of a university course in Service Design, where my team and I were challenged to rethink the future of Legacy Bikes, a traditional bicycle manufacturer in Oregon known for craftsmanship and heritage (Fictional company) . Unlike previous projects that focused mostly on UX and interfaces, this assignment required us to work from aholistic service perspective, balancing user needs with organizational constraints, business strategy, and service delivery across multiple touchpoints.
Even though the project was highly collaborative, I naturally took on a coordinating role, helping the team zoom out, connect the dots, and maintain a systemic perspective throughout the process.
Legacy Bikes has a strong story and a loyal customer base. Yet the company struggles to grow. Their traditional mindset limited digital presence, and organizational resistance to change have resulted in frustrations for both users and employees.
We were given a full research package from a fictional consultancy, Innovate Design Labs, including personas, insights, interviews, and survey data.
Our task:
Identify key challenges and propose service-oriented solutions that strengthen Legacy Bikes’ position while respecting its heritage.
This meant shifting our mindset from “What digital feature should we design?” to “What service ecosystem should exist around Legacy Bikes?”
This shift was a bit of a challenges, resisting the instinct to focus on a digital solution like a website and instead building an understanding of the broader service system first.
We organized our workflow in Miro and began by mapping the current state through several analysis methods:
- SWOT analysis
- Customer journey mapping
- Persona value mappings
- Pain point clustering
- Service blueprinting
Each method wasn’t just something we completed. But every step actively shaped our decisions and revealed where both users and the organization were struggling.
Before diving into the analysis, we anchored our work in three core personas from the research package:
- The Traditionalist
- The functual commuter
- The intense weekend rider
These personas helped us understand not only who Legacy Bikes customers are, but also who they are at risk of losing if they don’t evolve.



Our SWOT analysis revealed a clear imbalance: few strengths, but many weaknesses and external threats, especially in relation to digitalization, user expectations and internal culture.

The analysis made one thing clear: Legacy Bikes is held back, not by its products, but by its organizational structure, digital immaturity, and resistance to change and innovation.
Mapping the journey across our three personas highlighted friction points such as:
- Lack of e-commerce
- Limited digital touchpoints
- Inconsistent in-store experience
- Minimal online presence
- No service support after purchase
The journey also revealed that many potential customers never complete the purchase, especially the functional commuter, who was one of our personas. This was a crucial segment from a business perspective.


This was the turning point where we realized that the problem is not the bicycle. The problem is everything around it.
To avoid designing from our assumptions, we broke down user values and needs for each persona. This helped us understand which parts of the service ecosystem mattered most to different customer groups.


The first row shows the action, second row shows needs and the last row shows the value.
This analysis guided our decision to focus primarily on the functional commuter because they represent the segment with the clearest unmet needs, the highest growth potential, and the greatest opportunity for Legacy Bikes to modernize without compromising its traditional identity.
At the same time, our concepts were designed to create long-term value for enthusiasts and traditionalists by strengthening the overall service ecosystem rather than optimizing for a single user type.
After understanding the current landscape, we developed a service design strategy grounded in three ambitions:
1. Strengthen digital accessibility
Without e-commerce or digital support channels, Legacy Bikes is invisible to key audiences.
2. Build a vibrant community
Community is one of Legacy Bikes’s core values, but is currently underdeveloped.
3. Balance tradition with innovation
Innovation does not have to replace tradition. It can amplify it.
Our strategy prioritized two main customer segments (commuters and weekend rider) while ensuring that traditionalists still felt at home in the brand.
Concept 1: A Modern online presence
We designed a very simple vision for a future e-commerce platform where customers can browse, customize, compare models, and choose delivery options. This solved accessibility issues without compromising the traditional brand aesthetic.



The moodboard allowed us to keep Legacy’s soul intact: warm tones, craftsmanship and nostalgia but reframed for a digital world.
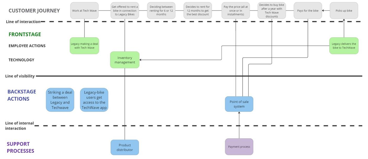
Concept 2: Corporate bike leasing service
Partnering with Techwave (a fictional stakeholder from the research package), Legacy Bikes could offer a B2B leasing service:
- Employees borrow high-quality bikes
- Option to buy at discount later
- Maintenance and service included
This concept creates recurring revenue, increases brand visibility, and attracts commuters who want sustainable mobility without a large upfront cost.

Concept 3: Integrated wellness app collaboration
Instead of developing its own app, Legacy Bikes could collaborate with Techwave’s existing fitness/navigation app. Customers would then get:
- GPS routes
- Cycling challenges
- Rewards in the form of accessories or merch
- A sense of motivation and progress
This fulfills the commuter and weekend riders needs without requiring Legacy Bikes to build new technical infrastructure.

Concept 4: Joining the Regional bike manufacturers association
We also suggested that Legacy Bikes should join the Regionalbike manufacturers association. By becoming part of this network it could help Legacy Bikes:
- Modernize through shared knowledge
- Introduce e-bikes in the future
- Gain a potential quality certification
- Increase visibility and credibility
This concept strengthens Legacy Bike’s internal ecosystem and not just its external one.
A key insight from the research was that internal culture and structure were major blockers. We therefore suggested:
- Training programs to address digital skill gaps
- Appointing team leads to reduce decision-making bottlenecks and increase organizational flow
- Increasing resources for IT, marketing, and social media
- Improving cross-departmental communication
These suggestions were essential because no service solution succeeds without internal alignment.
Our combined proposals led to a more unified and future-proof customer journey with happy customers:



Legacy Bikes’ service landscape becomes:
- More accessible
- More connected
- More innovative
- More community-driven
- More sustainable
All while maintaining the brand’s deep roots in tradition.
This was my first major service design project, and it fundamentally shifted how I think as a designer.
Coming from UX focused courses, my instinct was to design some type of interface. But this project made me slow down, zoom out, and understand the service system as a whole. The people, the organization, the touchpoints, the constraints, the values, the journey and the back-end processes.
I learnedthat:
- A digital interface is only one piece of a much larger puzzle
- Designing services means designing relationships, not only screens.
- The biggest design challenges can be hiding inside the organization
- Tradition and innovation are not opposites, they can strengthen each other
Most importantly, I grew into someone who can hold both perspectives at once, the user’s lived experience and the company’s operational reality.
This project didn’t just improve my design skills but it changed the way I think and definitely made me a stronger, more strategically minded designer.